伟德bevictor中文版官网
网站地图
|
学院信箱
|
English
|
首页
招生工作
本科生
研究生
工程管理硕士
非学历教育
继续教育
伟德官网
院长致辞
学院简介
学院领导
组织机构
学院标识
师资队伍
教师名录
兼职教授
优秀人才
博士后
人才招聘
学术科研
科研项目
科研成果
科研获奖
学术讲座
学术信息
人才培养
本科生
研究生培养方案
非学历教育
继续教育
党政工作
党委工作
行政工作
工会
青年团
妇委会
学生工作
本科生
研究生
工程管理硕士
合作交流
国际交流
国内交流
交流感想
留学生专栏
校友服务
校友会
校友分会
校友新闻
校友故事
校友捐赠
校友联络
校友服务
当前位置:
首页
>
通知公告
> 正文
通知公告
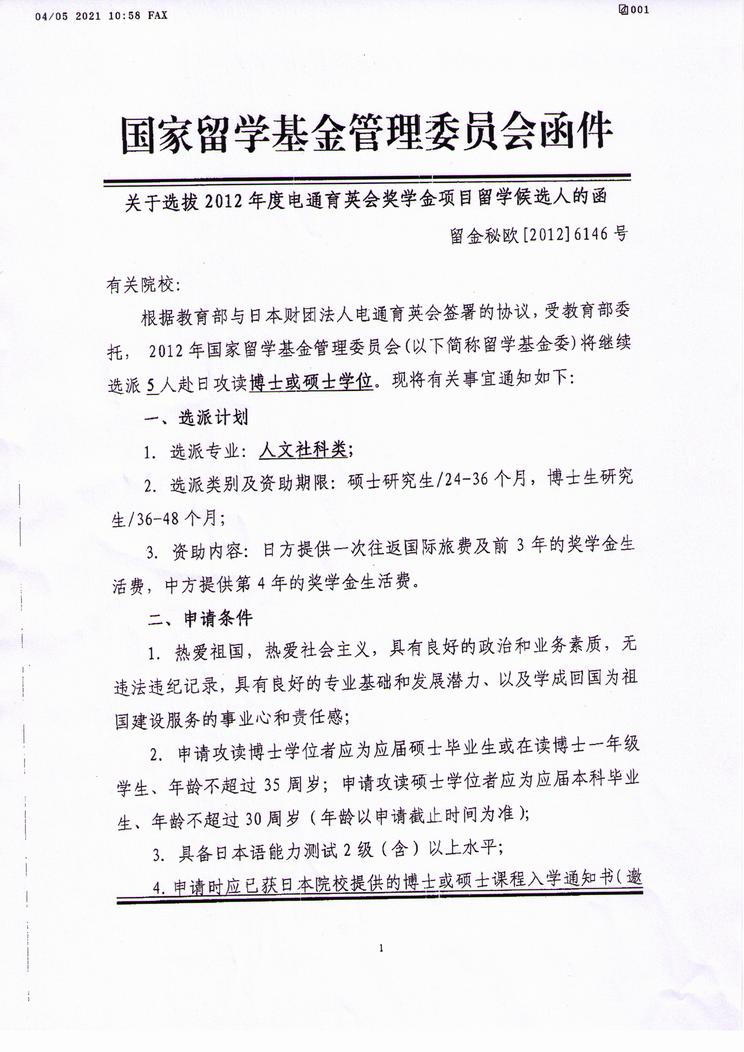
关于转发国家留学基金委“选拔2012年度电通育英会奖学金项目留学候选人的函”的通知
发布时间:2012-06-08
点击数量:
关于转发国家留学基金委“选拔2012年度电通育英会奖学金项目留学候选人的函”的通知
发表于: 2012-06-08 12:22 点击:601
关于转发国家留学基金委“选拔2012年度电通育英会奖学金项目留学候选人的函”的通知
发布日期:2012-06-08
各研究生培养单位及相关同学:
现将国家留学基金委“关于选拔2012年度电通育英会奖学金项目留学候选人的函”转发,请符合要求的同学积极申报。
研究生管理处
2012年6月5日
请下载附件:
1.bmp
2.bmp
3.bmp